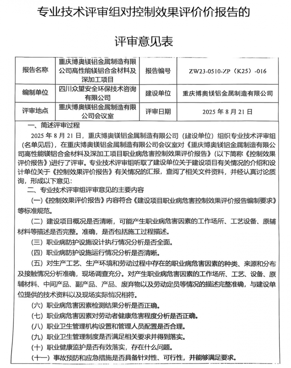
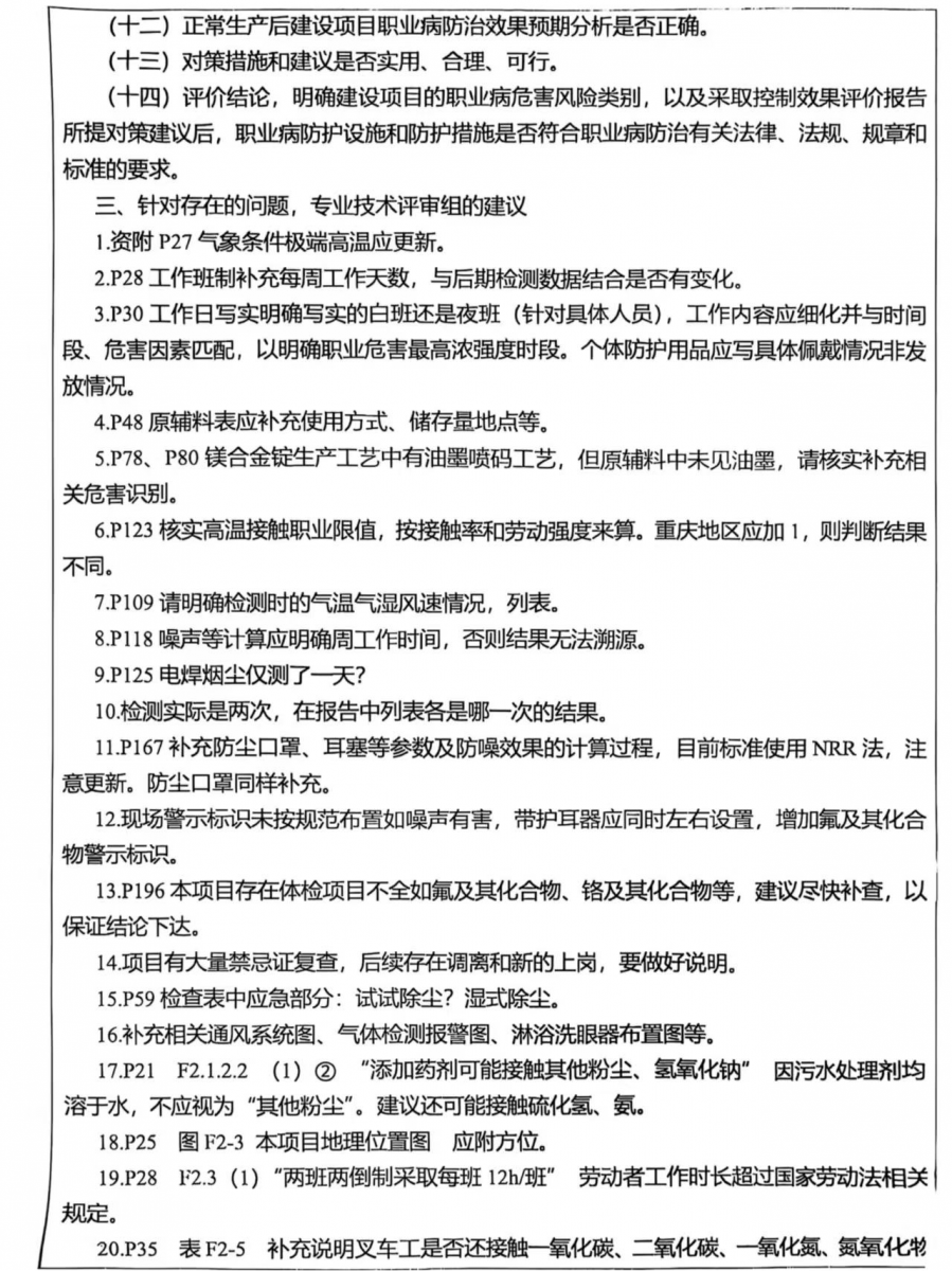
公示公告Public announcement
公示公告
当前所在的位置:网站首页 > 公示公告职业病危害评价报告网上公开信息表
|
项目概况 |
项目名称 |
高性能镁铝合金材料及深加工项目 |
行业 类别 |
C3240有色金属合金制造、C3392有色金属铸造 |
||||
|
项目业主 |
重庆博奥镁铝金属制造有限公司 |
项目 性质 |
改扩建 |
|||||
|
项目地址 |
重庆市万盛经济技术开发区平山产业园平山大道5号 |
|||||||
|
被评价企业联系人 |
党博 |
被评价企业联系人电话 |
13708374132 |
|||||
|
项目简介 |
本项目为二期项目,占地面积约36亩,其中建筑物占地面积13894.38m2,建筑物面积16578.08m2,主要在现有厂区(一期工程及技改项目)的南侧、西侧的新建三座车间(D、E、F车间)及倒班楼、综合库房,同时调整现有厂区各车间(A车间、B车间、C车间)的设备布局,原D车间退租,在厂区新建2条镁合金锭生产线、2条镁合金粒子生产线、13条镁合金压铸生产线、2套铝合金集中熔炼炉、4条铝合金压铸生产线及配套机加、表面处理、热处理设施;淘汰厂区现有14条老旧镁合金压铸生产线以及原D车间的镁合金无溶剂重熔再生系统、补漆、移印设施;与此同时,对厂区现有熔炼炉、保温炉加热方式进行技改(电加热改成天然气加热)。 |
|||||||
|
评价机构及评价项目组 |
评价机构 |
四川众望安全环保技术咨询有限公司 |
机构负责人 |
潘祖高 |
||||
|
技术服务项目组人员名单 |
孙运侣、宋焕成 |
|||||||
|
评价活动主要信息 |
签订合同时间 |
2023.12 |
报告提交时间 |
2025.9 |
||||
|
职业评价类型 |
职业病危害控制效果评价 |
|||||||
|
到现场调查、采样、检测的专业技术人员 |
现场调查人员:孙运侣 |
|||||||
|
建设单位(用人单位)陪同人 |
党博 |
|||||||
|
到现场开展检测活动时间 |
2024年8月29日~31日对其生产现场(不含F车间)的职业病危害因素进行第一次现场检测;2025年7月31日~8月2日对F车间的职业病危害因素进行第二次现场检测。 |
|||||||
|
建设单位(用人单位)存在的职业病危害因素及检测结果 |
存在的职业病危害因素: (1)生产工艺中存在的职业病危害因素 毒物:氧化镁烟、氧化锌、氟及其化合物、氟化氢、铍及其化合物、锰及其化合物、铬及其化合物、草酸、氢氧化钠、碳酸钠、碳酸氢钠、盐酸及氯化氢、硫酸、硝酸、丙酮、氢氧化钾、乙酸、硅酸钠、十二烷基硫酸钠、氮气、氩气、一氧化碳、二氧化碳、氮氧化物、臭氧、甲烷、柴油、二氧化硫、2-丁酮; 粉尘:电焊烟尘、其他粉尘、氧化铝粉尘、铝合金粉尘、萤石粉尘; 物理因素:噪声、高温、手传振动、电焊弧光、低温; (2)劳动过程中存在的职业病危害因素 项目生产及辅助生产人员为两班两倒制或单班制、每班8h/12h,现场操作劳动强度一般,不存在强制性作业体位。但存在夜班作业。 (3)生产环境中存在的职业病危害因素 项目所在园区进行了统一规划,受周围环境影响小;项目厂房机加设备集中布置,压铸机集中布置,可能存在噪声的叠加影响;夏天露天巡检公辅工程存在夏季高温;维修人员对除尘器等维修可能接触有限空间作业危害;外委作业人员清掏化粪池可能接触硫化氢、甲烷、氨、有限空间作业危害。 检测结果: (1)噪声检测:本次噪声现场个体检测设铝合金熔炼工、压铸操作工、生产准备工、熔炼工、压铸操作工(C车间)、生产准备工(C车间)、压铸操作工(D车间)、生产准备工(D车间)、热处理工、叉车(E车间)、叉车工、包装工(F车间)12个检测岗位(24个检测对象),压铸操作工(C车间)、压铸操作工(D车间)2个岗位(8个检测对象)接触噪声强度超过职业接触限值的要求,其余岗位接触噪声强度符合职业接触限值规定;设59个定点噪声检测点,涉及38个岗位,切边工(C车间)、打磨工1、打磨工2、打磨工3、破碎工、上料巡检工(F车间)5个岗位其噪声接触强度超过职业接触限值的要求,其余岗位符合职业接触限值规定。 (2)高温检测:各岗位接触高温强度均符合职业接触限值的规定。 (3)手传振动检测:各岗位接触手传振动强度均符合职业接触限值的规定。 (4)电焊弧光检测:各岗位接触电焊弧光强度均符合职业接触限值的规定。 (5)粉尘、化学毒物检测:各岗位接触粉尘、化学毒物时间加权平均容许浓度和短时间接触浓度均符合职业接触限值的规定。 |
|||||||
|
评价结论与建议 |
结论:项目控制效果评价判定为“职业病危害风险分类严重”的建设项目。 根据对本项目现场调查、职业病危害因素检测结果和项目相关资料的综合分析,本项目职业卫生防治工作基本符合国家法律、法规的相关规定,采取的职业病防治措施基本可行,日常运行过程中在一定程度上能控制和降低职业病危害因素对作业人员健康的影响,项目在落实了本次评价报告提出的补充措施和建议后,能够满足职业病防治工作的需要。本项目已具备职业病防护设施竣工验收的条件。 建议:
|
|||||||
|
技术审查专家组评审意见 |
|
|||||||
|
参与现场调查及检测工作照:
图1 现场勘查人员照片 (评价技术人员 孙运侣 左一 证书编号:A01(P)15101598)
图2 第一次现场检测人员照片 孟小雷,右2,证书号:川职(检)20210283 黄光耀,右1,证书号:川职(检)20210256 李彬,左1,证书号: 川职(检)20210249 唐隽峰,左2,证书号: A01(J)16101958
图3 第二次现场检测人员照片 解洪亮,左1,证书号:A01(J)15101403 钟勇,右1,证书号:A01(J)12100058 |
||||||||







